mg冰球突破豪华版

您好,mg冰球突破豪华版欢迎您!
  • 安徽省级示范特色学校
  • 国家级重点中等职业学校
  • 教育部国防教育特色学校
学校新闻
您当前的位置:网站首页 > 学校新闻

“德”润校园 “育”见美好— mg冰球突破豪华版下载2025年寒假德育实践作业风采展示

发布时间:2025-03-09    来源:    发稿人:方静     阅读次数:

祥龙辞岁,金蛇迎新。为全面落实立德树人根本任务,充分发挥五育融合在培养学生成长成才中的重要作用,引导学生在寒假期间实现全面发展,mg冰球突破豪华版下载精心布置2025年寒假德育实践作业,提升学生的综合实践技能。青年学子积极响应热情无限,在假期中探索实践、用行动诠释青春,收获了累累硕果。春季开学以来各班级学生纷纷提交了他们的实践作品,呈现了多彩的寒假学习和生活图景。

作业1:我为家乡出份力

同学们以个人或小组形式,在寒假期间开展志愿服务活动。比如参与社区(村庄)环境清洁工作,清理公共区域的垃圾、小广告,关爱孤寡老人等等。

 


 作业2:我是家庭小管家

同学们在寒假期间选择一周的时间,担任家庭“小当家”,负责家庭的日常事务,包括但不限于制定家庭食谱并采购食材、打扫家庭卫生、管理家庭支出等。通过这些活动,体会父母操持家庭的辛苦,增强家庭责任感和感恩意识。

 

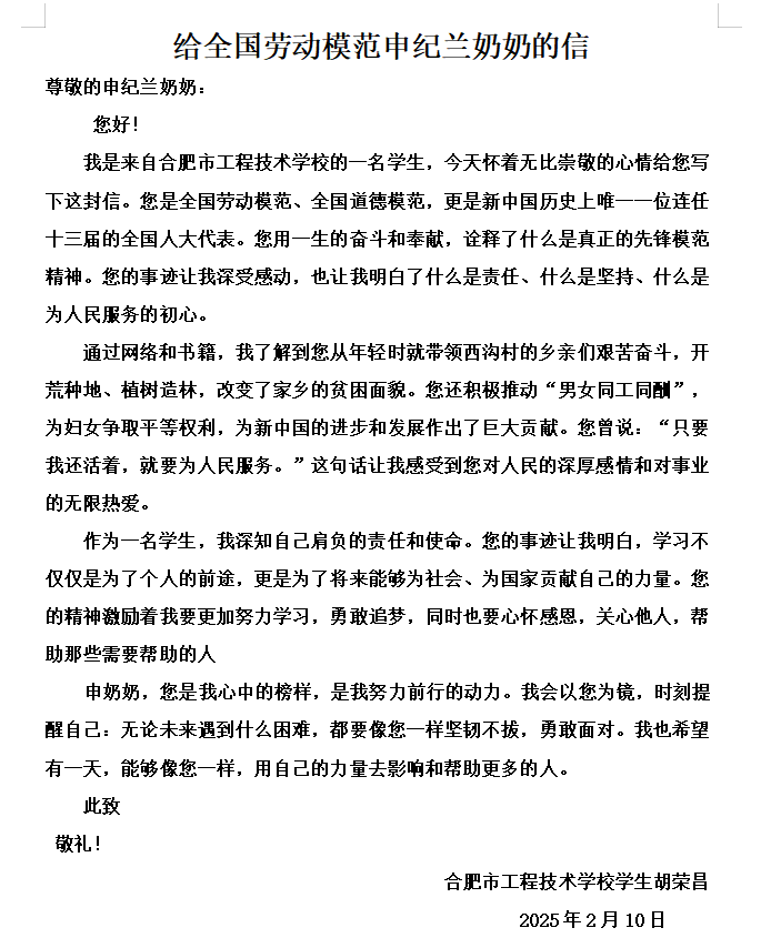
作业3:我给先锋模范写封信

同学们选择一位自己心目中的新时代先锋人物作为写信对象,如“七一勋章”获得者、全国道德模范、航天英雄、科技工作者等,通过网络、书籍、电视等渠道深入了解其事迹和精神内涵。通过写信,激发同学们学习新时代先锋人物的精神品质,树立强烈的社会责任感和使命感。

 

 

作业4:我是家乡推荐官

同学们制作一段微视频,围绕红色历史、文化底蕴人文风俗、自然风光、家乡发展等多个角度宣传介绍本人所在的乡镇街道概况。视频作品内容积极向上、传播正能量,充分展现新时代青年的良好精神风貌。


德育作业展风采,不负寒假好时光。一份份凝聚着同学们聪明才智的德育实践作业,再现了mg冰球突破豪华版下载学子们丰富多彩的寒假生活。mg冰球突破豪华版下载本次的寒假德育实践作业以五育并举为核心理念,旨在引导学生在实践中体验成长。展望未来,学校将坚守教育初心,深入挖掘五育并举的潜力,持续创新实践教育的方式方法,助力mg冰球突破豪华版下载的青年学子们在实践中体验,在体验中成长,以更加饱满的热情和昂扬的姿态迎接新的挑战。


文:周智源

初 审:刁杰军

终 审:潘    明


世界杯压球 澳门新葡京赌场 IM体育 IM体育试玩 澳门新葡京娱乐